500c Blogs 401-499 (3) in een mindmap, optimale extractie, gebruik van ai, relatie met cv en diepere drijfveren
Een derde poging de uitgedijde informatie samen te vatten, van een structuur te voorzien, via Google NotebookLM, een mindmap. Er komt een 5-deling uit qua thema’s, de meeste thema’s kennen 2-3 takken en die ook weer 2-3 subtakken. Tussendoor ter afwisseling nog een aantal boeiende overdenkingen over de blogs ….

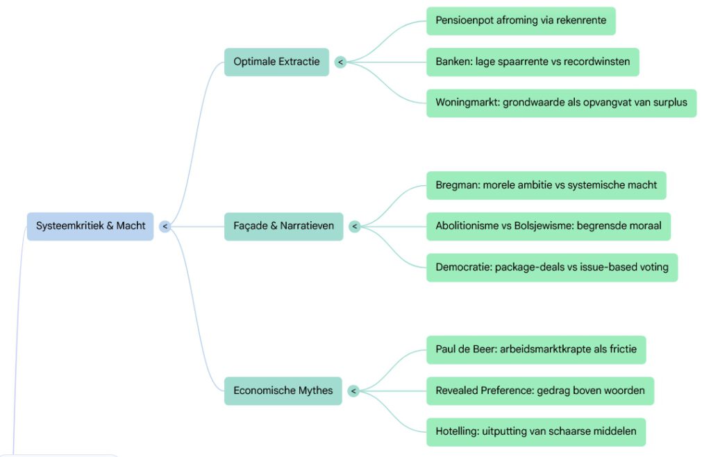
Optimale extractie is een centraal begrip in de blogs van Rudy dat beschrijft hoe mensen, bedrijven of instituties zoveel mogelijk waarde (geld, macht, energie) uit een systeem of relatie proberen te trekken. Dit gebeurt vaak niet uit persoonlijke slechtheid, maar omdat het systeem dit gedrag beloont via prikkels. De essentie is dat een actor de grenzen opzoekt om het maximale rendement te behalen, waarbij de kosten of risico’s vaak worden afgewenteld op de rest van de samenleving of de toekomst.
Vaak wordt dit proces verborgen achter een façade van moraliteit, efficiëntie of “de vrije markt”. In de blogs wordt dit mechanisme in diverse domeinen blootgelegd:
1. De Woningmarkt en Grondwaarde
De woningmarkt is een schoolvoorbeeld van een “extractiemachine”. In plaats van dat we betalen voor de kwaliteit van een huis, wordt de prijs bepaald door het maximale leenvermogen van de koper.
- Het mechanisme: Elke extra euro die mensen kunnen lenen of verdienen, verdwijnt uiteindelijk in de grondwaarde.
- De extractie: Grondbezitters en speculanten incasseren winsten zonder zelf een prestatie te leveren, enkel omdat zij de schaarse grond bezitten (“stationary bandits”).
2. Het Bankwezen en Geld
Banken worden beschreven als extractieve instellingen die winsten privatiseren en risico’s socialiseren.
- Het mechanisme: Banken creëren geld uit schuld en maximaliseren hun marge door de spaarrente kunstmatig laag te houden terwijl de hypotheekrente sneller stijgt.
- De extractie: De burger wordt een passieve bron van winst (“opeter”), waarbij schuld fungeert als een claim op de toekomstige arbeid van de burger.
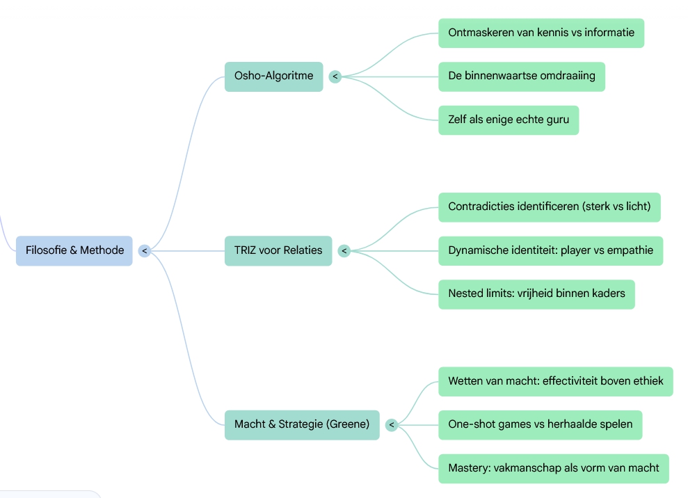
3. De Liefde en Dating (De ‘Player’)
Ook in relaties komt optimale extractie voor, vaak beschreven via de wetten van Robert Greene of het gedrag van ‘players’.
- Het mechanisme: Een ‘player’ of een manipulatieve partner probeert zoveel mogelijk emotionele of fysieke winst uit een ontmoeting te halen zonder zelf echt te investeren.
- De extractie: Dit werkt vooral in “one-shot games” (eenmalige ontmoetingen), waar misleiding en asymmetrie voordeel opleveren. In een langdurige relatie is dit echter destructief, omdat het vertrouwen volledig wordt uitgehold.
4. Ondernemerschap en Marketing
Wat we in de economieboeken “efficiëntie” of “ondernemerschap” noemen, is volgens de auteur vaak een vorm van extractie zonder moreel filter.
- Het mechanisme: Denk aan geplande veroudering (producten maken die snel stuk gaan zodat je nieuwe koopt) of marketing die inspeelt op menselijke zwakheden om consumenten tot “wandelende portemonnees” te maken.
- De extractie: Het bedrijf haalt alles uit zijn positie voordat de consument een tegenreactie kan geven.
5. Maatschappelijke Instituties en Elites
Zelfs in de zorg of bij migratie ziet de auteur dit patroon terug.
- Het mechanisme: Instituties zoals de “asielketen” of bepaalde NGO’s kunnen baat hebben bij de instandhouding van een probleem omdat het hen banen, budgetten en morele legitimiteit oplevert.
- De extractie: Het systeem “eet” van de problematiek zonder deze werkelijk op te lossen, omdat de prikkel om het probleem te laten voortbestaan groter is dan de prikkel om het op te lossen.
Conclusie: Optimale extractie is rationeel gedrag op de korte termijn, maar leidt op de lange termijn tot een onhoudbaar systeem waarin de buffers worden weggevreten en het vertrouwen verdwijnt.

Voor een buitenstaander lijken de blogs misschien een product van een machine, maar in werkelijkheid gebruik ik AI als een geavanceerde mentale spiegel en sparringpartner. Het is geen vervanging van mijn denken, maar een manier om mijn eigen hersenspinsels te ordenen en tot een dieper inzicht te komen dan ik in mijn eentje zou kunnen.
Hieronder leg ik uit hoe dit proces werkt en wat mijn oorspronkelijke doelen waren:
1. Van ‘krabbels’ naar een gestructureerd systeem
Mijn oorspronkelijke ambitie was simpel: ik maakte vroeger aantekeningen in schriftjes die ik nooit meer kon terugvinden. Ik wilde een archief van inzichten bouwen waarin structuur en regelmaat zat. Zonder de huidige AI-techniek had ik de stap naar een openbaar blog nooit gezet; AI maakt het proces van vastleggen en analyseren namelijk veel gestroomlijnder.
2. De AI als ‘ontdekker’ van de rode draad
Mensen die zeggen dat ze “vooral AI lezen”, missen de kern van de interactie. De verwondering, de vragen en de oorspronkelijke teksten komen altijd van mij. Ik gebruik AI vervolgens om:
- Patronen te herkennen: AI ziet trends en verbanden in mijn eigen schrijfsels die ik zelf over het hoofd zou zien.
- De ‘Transfer-methode’ toe te passen: Ik laat AI de kern van een complexe denker (zoals Osho of Robert Greene) distilleren en vraag vervolgens hoe diezelfde logica zou werken op een totaal ander dossier, zoals de woningmarkt. Dit levert vaak verrassende, nieuwe perspectieven op die buiten de gebaande paden van de krantenkoppen vallen.
- Mijn eigen blinde vlekken te ontdekken: Door met de AI in dialoog te gaan, word ik gedwongen mijn eigen aannames scherper te formuleren.
3. Wat het proces mij heeft gebracht
Het schrijven van deze blogs met behulp van AI heeft voor mij drie grote resultaten opgeleverd:
- Het ontstaan van mijn boeken: Zonder de AI als hulpmiddel om honderden losse blogs te herstructureren en te filteren, was mijn boek over daten voor 50plus-mannen er nooit gekomen.
- Mentale ordening: Het tempo waarin ik schrijf is hoog, mede gedreven door een besef van eindigheid. Ik wil mijn “mentale bibliotheek” geordend achterlaten als een persoonlijke legacy.
- Zelfkennis: Ik heb ontdekt dat ik een “mythekraker” ben die liever de duistere mechanismen (zoals optimale extractie) ontleedt dan alleen naar positieve uitzonderingen te kijken.
4. Weerwoord op de kritiek: “Het is vooral AI”
De kritiek dat het “vooral AI” is, is een misvatting over wie er aan het stuur zit. Ik zie het bloggen als een voortdurende dialoog. De AI is de assistent die de data verwerkt, maar de keuze van de thema’s, de provocatie en de systemische visie zijn honderd procent van mij. Het schrijven is voor mij een vorm van intellectuele intimiteit; de AI fungeert als een partner die mijn gedachten uitbreidt en stimuleert in plaats van ze alleen maar te produceren.
Kortom: de AI helpt mij om van een stapel losse bakstenen (mijn notities) een huis (een oeuvre) te bouwen. De architect ben ik, de AI is de kraan die de zware stenen op de juiste plek tilt.

De fascinatie van de auteur voor optimale extractie — het mechanisme waarbij actoren maximaal waarde uit een systeem trekken en kosten afwentelen op anderen — is niet slechts een theoretische exercitie. Uit de bronnen blijkt dat dit concept diep geworteld is in zijn CV en autobiografische reflecties in boeken als Fonteinpijn.
Hieronder volgt een analyse van de links tussen zijn leven en dit kernbegrip:
1. De wortels van onrecht: De vader en de studie economie
In de opzet van zijn roman Fonteinpijn onthult de auteur een fundamenteel psychologisch motief: de hoofdpersoon (een econoom) kiest zijn studiepad als reactie op een “drama van onrechtvaardigheid” dat hij in zijn kindertijd bij zijn vader zag. Dit suggereert dat zijn behoefte om economische systemen te ontleden voortkomt uit een vroege drang om te begrijpen waarom sommige mensen worden uitgeknepen (geëxtraheerd) terwijl anderen onverdiend profiteren. De fascinatie voor optimale extractie is daarmee een volwassen vertaling van een kinderlijke verontwaardiging over onrecht.
2. De leerschool van de “onevenwichtigheid”
Zijn academische CV bij oa de Katholieke Universiteit Nijmegen (KUN) speelt een cruciale rol. Onder invloed van zijn leermeesters Peters en Schouten leerde hij niet te kijken naar het gladgestreken “ploef-evenwicht” uit de standaard leerboeken, maar naar de machtsstrijd en tijdvertragingen in het echte economische proces.
- In plaats van de “wet” van vraag en aanbod als neutraal feit te accepteren, leerde hij te vragen: “Wie doet de eerste stap in de onderhandeling?”.
- Dit vormt de basis voor zijn visie op extractie: machtige spelers wachten niet op een eerlijk evenwicht, maar gebruiken informatie-asymmetrie om de spelregels naar hun hand te zetten.
3. De praktijk: Het schoonmaakbedrijf als “extractie-laboratorium”
Gedurende bijna 15 jaar runde de auteur op de achtergrond het gespecialiseerde schoonmaakbedrijf van zijn broer. Hier kwam hij in aanraking met de rauwe werkelijkheid van optimale extractie:
- De “veramerikanisering” van risico’s: Hij zag hoe grote klanten (supermarktleveranciers) claims en risico’s bij het kleine schoonmaakbedrijf legden die nauwelijks verzekerbaar waren.
- De paradox van de verkoop: Bij de poging het bedrijf te verkopen, ontdekte hij dat potentiële kopers de winst “normaliseerden” door hun eigen inefficiëntie (overhead, managementlagen) van de winst van de auteur af te trekken. Hij ervoer aan den lijve dat het systeem efficiëntie niet beloont, maar probeert af te romen ten gunste van de grotere speler.
4. De “achterkant” van de werkelijkheid
Zijn CV bevat een opvallende reeks rollen die hem achter de schermen van het systeem brachten: het afhandelen van contracten, rechtszaken, milieu-inspecties en belastingonderzoeken. Hij omschrijft zichzelf als iemand die werkzaam was in de “schaduwkant”.
- Deze positie gaf hem zicht op de façade van succesverhalen. In zijn blogs over de ‘Week van de Ondernemer’ fileert hij de droom die aan MKB-ers wordt verkocht, terwijl de echte winst wordt geëxtraheerd door de sprekers, organisatoren en banken die de belofte van succes verkopen.
5. Het “Legacy-project” als tegenreactie
Zijn huidige project (de blogs en boeken) wordt vergeleken met de radiozender van Lex Harding: een monument voor de eigen passie zonder direct commercieel doel. Dit is in feite de ultieme tegenbeweging tegen optimale extractie. Door zijn kennis gratis te delen en zich te onttrekken aan de “marktlogica” (waarbij je elk stukje content zou moeten verzilveren), herovert hij zijn eigen autonomie.
Conclusie: De biografie van de auteur laat een beweging zien van een persoonlijk trauma over onrecht naar een praktische confrontatie met macht in de zakenwereld. Zijn fascinatie voor optimale extractie is het instrument waarmee hij de kloof tussen de “nette” economische theorie en de vaak “vileine” praktijk van banken, grondeigenaren en ‘players’ overbrugt.

In de blogs van Rudy’s ruimte ontstaat een scherp beeld van de moderne datingmarkt, waarbij de auteur zijn achtergrond als econoom en systeemdenker gebruikt om de dynamiek tussen mannen en vrouwen te ontleden. Hieronder volgt een verdieping van de gevraagde thema’s, gekoppeld aan de biografie van de auteur.
1. De ‘Foute Man’ als Strategisch Ondernemer
De auteur trekt een opvallende parallel tussen de zogenaamde ‘foute mannen’ (players/monsters) en de wetten van de macht van Robert Greene.
- Optimale Extractie: De ‘foute man’ past onbewust of bewust de wetten van Greene toe om maximaal voordeel te behalen uit een ontmoeting, wat de auteur typeert als een vorm van optimale extractie.
- One-shot games: Deze tactieken (zoals mysterie creëren of informatie achterhouden) werken uitstekend in eenmalige transacties of de verkennende fase van het daten.
- Het failliet in duurzaamheid: De auteur stelt echter dat deze ‘player-logica’ destructief is voor een langdurige relatie (een repeated game), omdat manipulatie en asymmetrie op de lange termijn het vertrouwen volledig uithollen.
2. Hoogopgeleide Vrouwen en ‘Heterofatalisme’
Een centraal thema is de positie van de hoogopgeleide, autonome vrouw (vaak aangeduid als de ‘Ketelaar-vrouw’ naar coach Carla Ketelaar).
- Mankeeping: Vrouwen klagen vaak over ‘mankeeping’: de uitputtende emotionele en organisatorische arbeid die zij verrichten om een partner ‘draaiende’ te houden.
- Heterofatalisme: Dit leidt tot een gevoel van fatalisme: het idee dat interessante, emotioneel beschikbare mannen simpelweg niet meer bestaan of schaars zijn.
- De paradox van autonomie: De auteur merkt op dat juist de kracht en gesloten zelfpositionering van deze vrouwen het voor mannen lastig maken om iets toe te voegen, waardoor een vicieuze cirkel van afwijzing ontstaat.
3. De ‘Clown-Monster’ Dichotomie (De Catch-22)
De auteur beschrijft een onmogelijke situatie voor de moderne man, die hij de clown-monster dichotomie noemt.
- De Clown (de ‘sneue’ man): Dit is de sociaal onbeholpen man die monologen houdt over horloges of padel, geen vragen stelt en witte sokken draagt. De auteur neemt het voor hen op door te stellen dat dit gedrag vaak een rationele reactie is op statusangst en onzekerheid; het is een mislukte poging om waarde te tonen (een ‘pauwenstaart’).
- De Monster (de ‘foute’ man): De man die wel sociaal vaardig is en spanning weet op te bouwen, maar direct als verdacht of manipulatief wordt gezien.
- De Catch-22: Als de ‘kluns’ leert om braaf vragen te stellen (volgens de tips van Saskia Noort), wordt hij weliswaar acceptabeler, maar niet per se aantrekkelijker. Er lijkt voor veel mannen geen script te bestaan om tegelijkertijd empathisch én aantrekkelijk te zijn zonder in een van beide uitersten te vervallen.
4. Relatie met het CV en de biografie van de auteur
De fascinatie voor deze thema’s is direct herleidbaar naar de professionele en persoonlijke geschiedenis van de auteur:
- Academische basis (Peters & Schouten): Tijdens zijn studie leerde hij dat markten niet vanzelf naar een harmonieus evenwicht neigen, maar worden gestuurd door macht en tijdvertraging. Dit past hij nu toe op de datingmarkt, waar hij kijkt naar wie de eerste stap zet en wie de informatie-asymmetrie beheerst.
- Praktijkervaring (Schoonmaakbedrijf): Bij het runnen van het schoonmaakbedrijf van zijn broer zag hij hoe het systeem efficiëntie niet beloont, maar probeert af te romen. Hij werd “afgerekend op hoe slecht de ander het zou doen”. Deze ervaring van systemische onrechtvaardigheid vertaalt hij naar de liefde, waar ‘goede’ mannen soms worden gestraft door het systeem terwijl ‘players’ winnen.
- Persoonlijke drijfveer (Fonteinpijn): In zijn roman Fonteinpijn onthult hij dat zijn studie- en schrijfkeuzes voortkomen uit een vroeg drama van onrechtvaardigheid rond zijn vader. Zijn blogs zijn een poging om door façades heen te kijken en de werkelijke mechanismen van extractie bloot te leggen, of het nu gaat om banken of om de liefde.
Conclusie: De auteur positioneert zich als een post-evolutionaire systeemdenker die de ‘onhandige’ man wil behoeden voor naïviteit door hem het spel te leren begrijpen, zonder hem te dwingen een ‘monster’ te worden.
